Pisanje priča i mapa priče
Pisanje priče je kreativni proces koji zahtijeva vrijeme. Kada sa djecom radite na pričama, važno je da prođete sve faze u procesu pisanja od prve verzije, revidiranja, lektorisanja do izdavanja.
KAKO OTPOČETI PRIČU?
Početak je uvijek najteži! Pomozite djeci da osmisle početak svoje priče.
Predložite djece neke od navedenih načina da otpočnu svoju priču (onda kada je lavna tema određena, odabrani likovi i plot priče). Prije nego otpočnu, vratite se na svoje omiljene priče i pogledajte kako one počinju. Ono što želimo je da početak priče izazove zanimanje i uzbuđenje kod čitaoca, i potakne ih da je pročitaju do kraja. (Ne počinji sa “Jednoga dana... To je dosadno!)
Postoji više načina da otpočneš priču, a neki od njih su:
Dijalogom: “Ajkula!” zavikao je mornar na izvidnici, “stotine njih! Izgleda da idu prema nama!”
Akcijom: Zvižduk koji je probijao bubne opne natjerao je sve gusare da odskoče. Odjednom, svi su trčali u različitim smjerovima, sudarajući se, sapličući se preko užadi i kližući spretno niz ljestve kako bi bili prvi u redu za ručak.
Opisom: More se sjajilo kao svetlucavo srebrno ogledalo. Valovi su nježno udarali u pramac Istočne zvijezde, koja je bešumno plovila prema zalivu, a njena plava zastava se tek lagano njihala na povjetarcu. Galebovi su kliktali, dozivajući jedni drugog. Niko nije ni slutio kakva strašna avantura očekuje kapetana Pegija i njegove gusare.
Od kraja: Sve što se događalo protekle sedmice, promijenilo me je zauvijek...
Načina ima još mnogo (iznenađenje, tajna, izjava...), pa ih potražite u pričama poznatih autora.
OPIS OKRUŽENJA (MJESTO RADNJE)
Da bi priča mogla „uvući“ čitaoce u radnju, potrebno da je okruženje u kojem se ona odvija bude opisano tako da ga možemo jasno zamisliti, kao da smo tamo.
Evo nekoliko uputa koje možete dati djeci kako bi dobro opisali gdje se radnja odvija:
Zamisli da praviš video snimku svega što vidiš na mjestu radnje: šta vidiš, čuješ, mirišeš, osjećaš, ima li nešto što privlači pažnju, nešto neobično, nešto što nagovještava događaj...
Opiši atmosferu, osjećanja koja ona proizvodi, odnos elemenata unutar okruženja
Odredi vrijeme radnje i kako ono utiče na izgled mjesta (jutro, veče, godišnje doba...)
Koristi poređenja, metafore, onomatopeje i druge stilske figure:
„Vjetaj je hučao i zavijao kao gladni vuk koji se javlja mjesecu.“
„Mjesec je visio na nebu kao da se drži na nevidljivoj niti.“
Kako bi nešto naglasio, koristi riječi koje počinju istim slovom: turobna, tiha i tamna šuma
Napravi duže rečenice kako bi odgovorio na pitanja: ko, kako, gdje i zašto
“Malena ptičica je brzo skakutala po travnatoj bašti kupeći mrvice hljeba, da bi odmah odletjela na sigurno mjesto iza oluka, kako bi ih pojela.“
LIKOVI U PRIČI
Priča ima svoje likove – glavne i sporedne. Pomozite djeci da razmisle o svojim likovima, ko su, zašto su baš njih odabrali, kakvi su, šta žele, kako reaguju u određenim situacijama. Analizirajte na sličan način likove u omiljenim pričama. Neka djeca napišu sastave ili priče o tim likovima, pokušavajući da otkriju o njima sve ono što se možda ne može saznati direktno iz priče.
Kada razvijaju svoju priču, možete im dati sljedeće upute:
Dovoljna su dva do tri važna lika, previše likova može zbuniti čitaoca.
Daj im ime – budi kreativan, nemoj samo davati imena svojih drugova/drugarica. Kako bi se mogao znati neko sa takvim osobinama...?
Opiši kako izgledaju, kako se kreću, ponašaju. Kao da slikaš crtež u glavi onoga ko čita:
„Smežurani starac vukao se umorno po kući u svojim kariranim papučama punim zakrpa.“
„Džinovska, dlakava, narandžasta gusjenica puzala je lagano po klizavoj grani.“
„Desetogodišnja djevojčica, prilično mala za svoje godine, protrčala je veselo ulicom, a njena se kosa zaviorila na vjetru.“
Počni sa unutrašnjim opisom, osjećanjima i mislima, ne otkrivaj odmah sve podatke o liku.
Pokaži kako se osjećaju koristeći pridjeve i priloge: umoran, zahvalan, ljutit, sretan, tužna, radoznalo, nervozno...
Koristi metafore, analogije... Kao da, nalik na, poput...
Svaki lik mora imati neku svrhu u dramatizaciji radnje. Daj mu/joj da riješi neki zadatak – to je bit priče
Uvedi drugi lik koji utiče na radnju
Napiši šta kažu i šta misle (daj im “glas”):
“Siguran sam da ću uspjeti da popravim svemirski brod”, pomislio je pun samopouzdanja.“
DOGAĐAJI – ZAPLET
Zaplet je najvažniji dio priče, trenutak koji svi čitaoci iščekuju. Snažan zaplet u središtu ima neočekivan, iznenadan događaj, preokret, problem koji treba riješiti do kraja priče, i koji određuje kako će se sve završiti.
Priča može imati nekoliko zapleta i problema – nešto može krenuti u pogrešnoim smjeru
Neko se može izgubiti
Nešto se može pokvariti
Neko se može pojaviti – uvodimo druge likove
Neizvjesnost i misterija se pravi tako što se događaji redaju postupno. Ne možeš samo napisti: “Čudovište je napalo”, nego (npr): Dlakavo čudovište šunjalo se među drvećem, krilo iza grmova , i posmatralo izgladnjelim očima. Odjednom, čudovište je zarežalo...
“Šta je ovo?” zapita Kristofer tihim glasom. “Vjerovatno samo vjetar”, odgovori Luka....Ali..
KAKO ZAVRŠITI PRIČU?
Kraj je jednako važan kao i početak, i jednako težak za napisati. Pogledajte svoje omiljene priče i vidite kako se završavaju. Šta želite da čitalac doživi – olakšanje, radost, iznenađenje, neizvjesnost...
Možete završiti:
Preokretom
Neizvjesno..ostavljajući čitaoce da razmišljaju šta se dogodilo
Epilogom – objašnjenjem
Vraćanjem na početak
... i još na mnogo načina
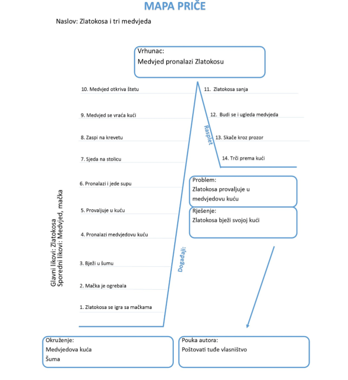
Mapa priče
Ime i prezime: ___________________________________________________
Radni naslov priče: _______________________________________________
|
Uvod (likovi, mjesto radnje, vrijeme, uvod u zaplet i atmosfera)
|
|
Zaplet (događaji, problemi sa kojima se suočava lik, drugi likovi, preokreti...)
|
|
Kraj (razrješenje problema, pogled u budućnost...)
|


Slične objave
Igra uloga oblik je iskustvenog učenja u kojem učenici preuzimaju dodijeljene uloge, karaktere ili funkcije i stiču snažna iskustva kroz simulirane situacije stvarnog svijeta
Drvo problema je strategija za analizu, odnosno, vizualno prezentiranje problema kroz njegove uzroke i posljedice
Metoda u kojoj nastavnik usmjerava proces čitanja u manjim grupama u cilju razvoja vještine samostalnog čitanja, razumijevanja, analize te kritičkog promišljanja o sadržaju materijala koji se koristi u nastavi.
Lorem ipsum dolor sit amet, consectetuer adipiscing elit. Aenean commodo ligula eget dolor. Aenean massa. Cum sociis natoque penatibus et magnis dis parturient montes, nascetur ridiculus mus. Donec quam felis, ultricies nec,
Kroz učeću aktivnost ,,Moja porodica’’ za djecu i roditelje ,djecu ćemo upoznati sa članovima porodica djece koji čine našu grupu. Desanka Pandilovski i Ivana Dragojlović
Kroz učeću aktivnost “Domaće životinje i korist od domaćih životinja” ponavlja se znanje o životinjama kroz vizuelnu i vokalnu stimulaciju, rad u različitim centrima aktivnosti i kroz zabavnu igricu Zaledi se.
Putovanje u svemir je učeća aktivnost koja upoznaje sa čudima Sunčevog sistema, pruža im mogućnost da prošire svoje vidike, steknu znanja izvan planete Zemlje ukazujući im na njenu jedinstvenost i potrebu za njenim očuvanjem.
0 Komentari